[ 索引号 ]
11500101MB0885347P/2025-00002
[ 发文字号 ]
[ 主题分类 ]
财政
[ 体裁分类 ]
财政预算、决算
[ 发布机构 ]
中国共产党重庆市万州区委员会社会工作部
[ 有效性 ]
[ 成文日期 ]
2025-11-13
[ 发布日期 ]
2025-11-13
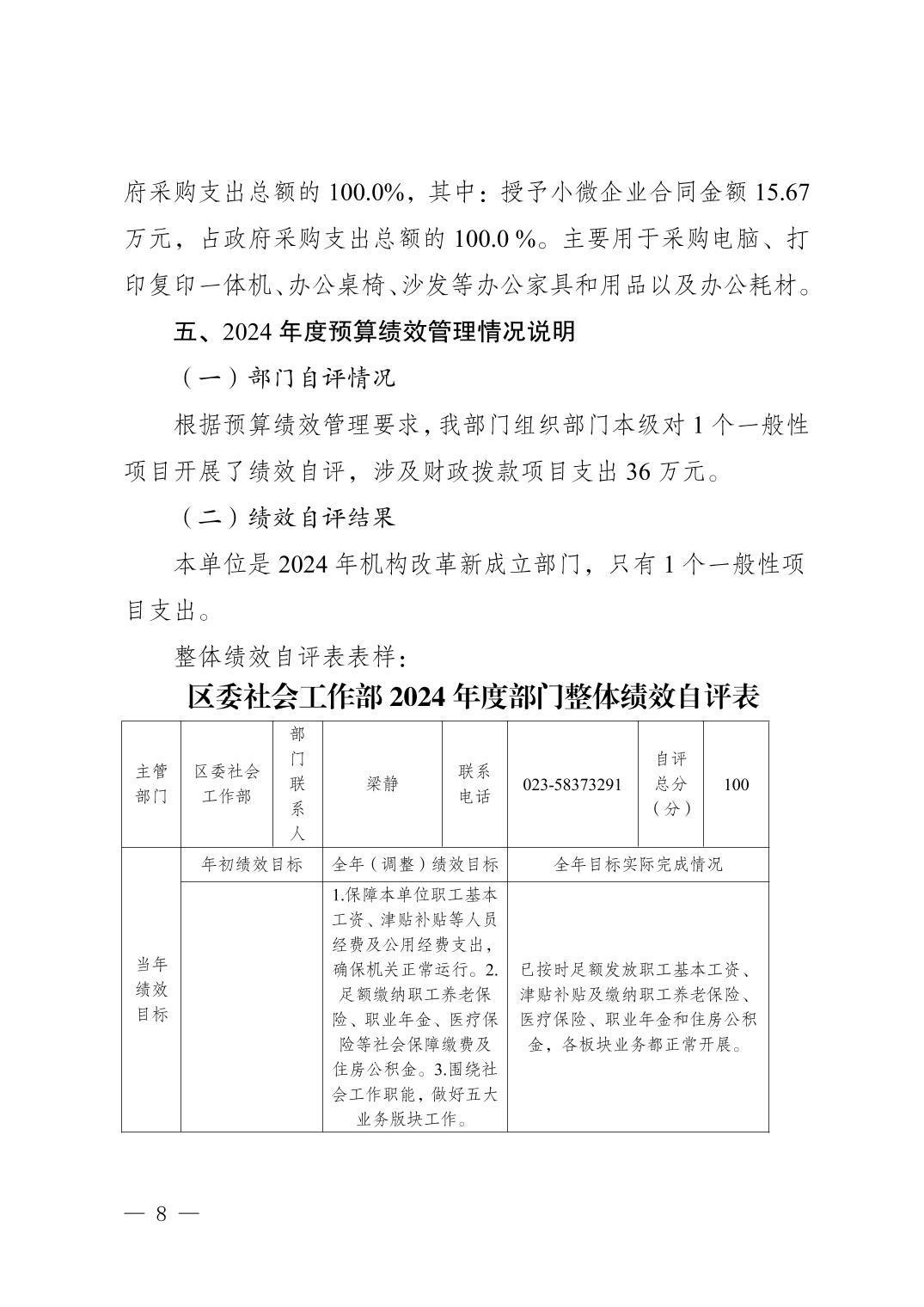
中共重庆市万州区委社会工作部 2024年度决算公开说明























扫一扫在手机打开当前页面
