中国政府网
|
重庆市人民政府网
|
重庆市万州区人民政府网
|
万州经济技术开发区网
|
区级部门
区级部门
发展和改革委员会
教育委员会
科学技术局
经济和信息化委员会
公安局
民政局
司法局
财政局
人力资源和社会保障局
规划和自然资源局
生态环境局
住房和城乡建设委员会
城市管理局
交通运输委员会
水利局
农业农村委员会
商务委员会
文化和旅游发展委员会
卫生健康委员会
退役军人事务局
应急管理局
审计局
国有资产监督管理委员会
市场监督管理局
统计局
医疗保障局
林业局
信访办公室
大数据应用发展管理局
招商投资促进局
政务服务管理办公室
|
乡镇街道
乡镇街道
甘宁镇人民政府
龙沙镇人民政府
响水镇人民政府
武陵镇人民政府
瀼渡镇人民政府
熊家镇人民政府
小周镇人民政府
大周镇人民政府
高梁镇人民政府
李河镇人民政府
分水镇人民政府
孙家镇人民政府
余家镇人民政府
后山镇人民政府
弹子镇人民政府
长岭镇人民政府
新田镇人民政府
白羊镇人民政府
龙驹镇人民政府
走马镇人民政府
罗田镇人民政府
太龙镇人民政府
长滩镇人民政府
太安镇人民政府
白土镇人民政府
新乡镇人民政府
郭村镇人民政府
柱山乡人民政府
铁峰乡人民政府
黄柏乡人民政府
溪口乡人民政府
燕山乡人民政府
长坪乡人民政府
梨树乡人民政府
茨竹乡人民政府
普子乡人民政府
恒合土家族乡人民政府
地宝土家族乡人民政府
太白街道办事处
高笋塘街道办事处
牌楼街道办事处
龙都街道办事处
双河口街道办事处
周家坝街道办事处
沙河街道办事处
钟鼓楼街道办事处
百安坝街道办事处
五桥街道办事处
陈家坝街道办事处
高峰街道办事处
天城街道办事处
九池街道办事处
无障碍
智能机器人
登录
退出
注册
|
网站支持IPv6
|
重庆市万州区小周镇人民政府
首页
政务公开
政务服务
互动交流
您当前位置:
首页
>
小周镇人民政府
>
政务公开
>
法定主动公开内容
>
预算/决算
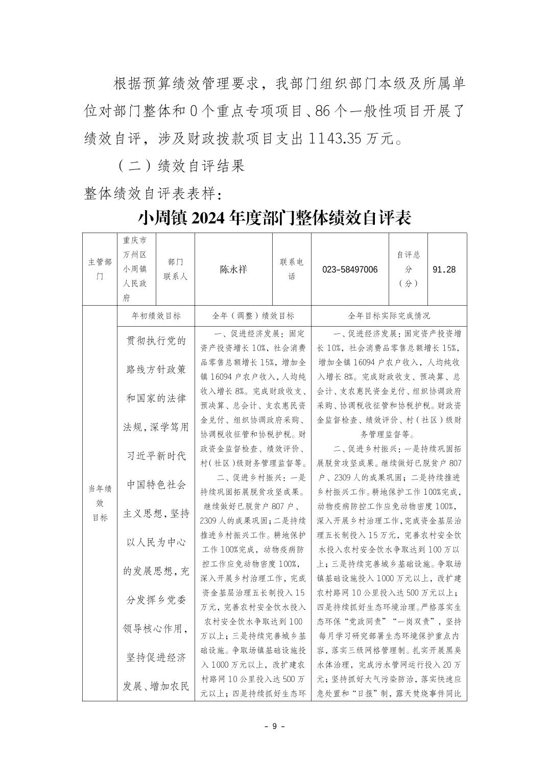
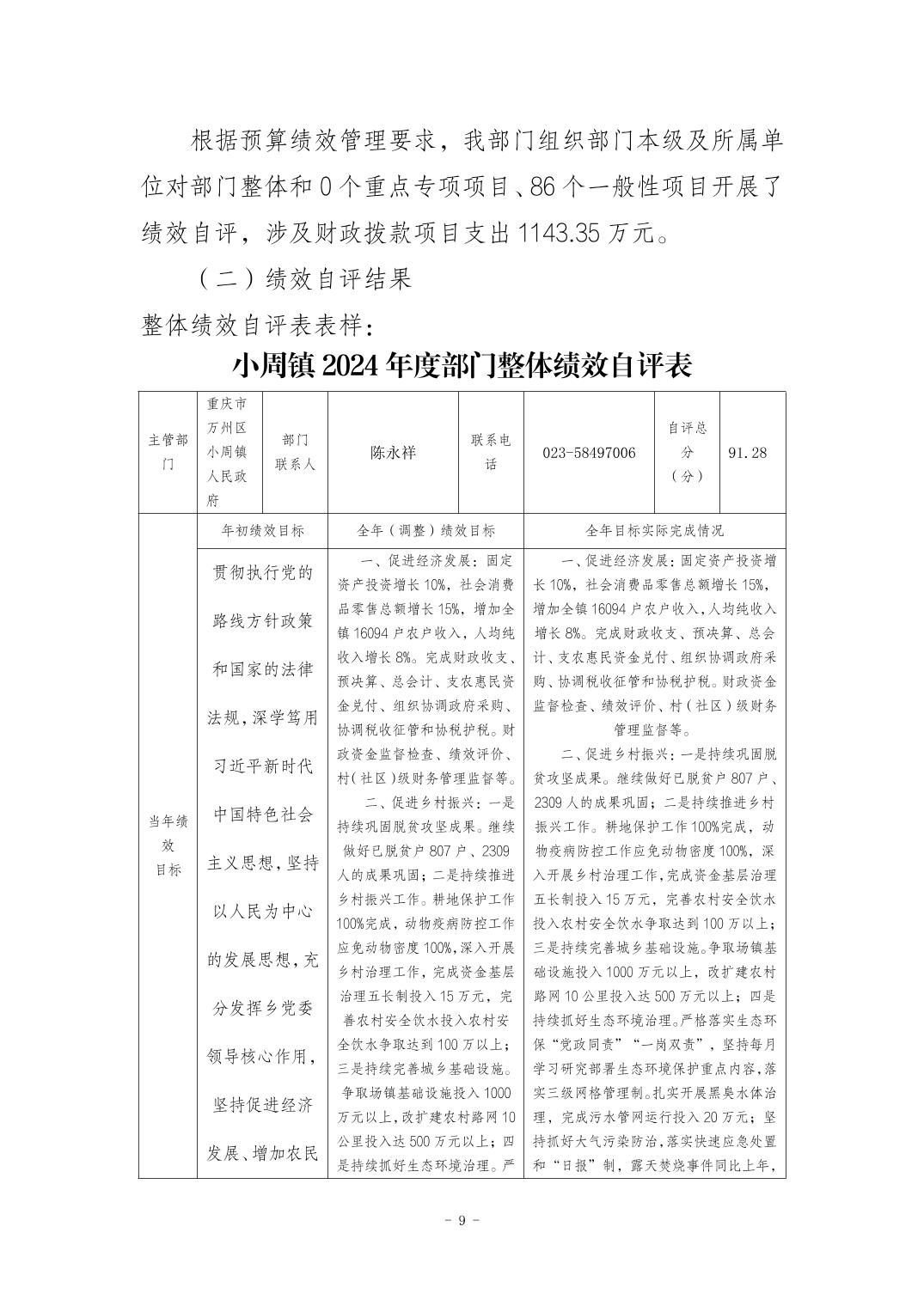
重庆市万州区小周镇人民政府2024年度决算公开说明及公开报表
日期:2025-12-03
来源:
万州区小周镇
语音播报
大
中
小
扫一扫在手机打开当前页面
我要找政策